Путь абитуриента 2.0: комплексный анализ факторов привлечения в цифровую эпоху
- Authors: 1
-
Affiliations:
- Самарский национальный исследовательский университет имени академика С.П. Королева
- Issue: Vol 1 (2025)
- Pages: 74-76
- Section: ЧАСТЬ I. Менеджмент, маркетинг и логистика
- Submitted: 14.05.2025
- Accepted: 29.05.2025
- Published: 02.11.2025
- URL: https://rjsocmed.com/osnk-sr2025/article/view/679703
- ID: 679703
Cite item
Full Text
Abstract
Обоснование. Рынок высшего образования переживает глубокие структурные изменения: сокращение числа абитуриентов, усиление конкуренции между университетами и смена поколений [1–3]. На этом фоне традиционные модели взаимодействия с поступающими утрачивают эффективность. Возрастает значимость цифровых коммуникаций и эмоциональных факторов выбора, особенно актуальных для представителей поколений Z и Alpha, что требует разработки современных стратегий сопровождения абитуриента [4].
Цель — анализ факторов привлечения абитуриентов в цифровую эпоху и разработка модели «Путь абитуриента 2.0», которая учитывает нелинейные и эмоциональные аспекты выбора вуза.
Методы. Исследование основано на системном и сравнительном анализе. В качестве эмпирической базы использованы данные опроса (n = 127), дополненные результатами внешних маркетинговых исследований. Для визуализации применялась нотация BPMN.
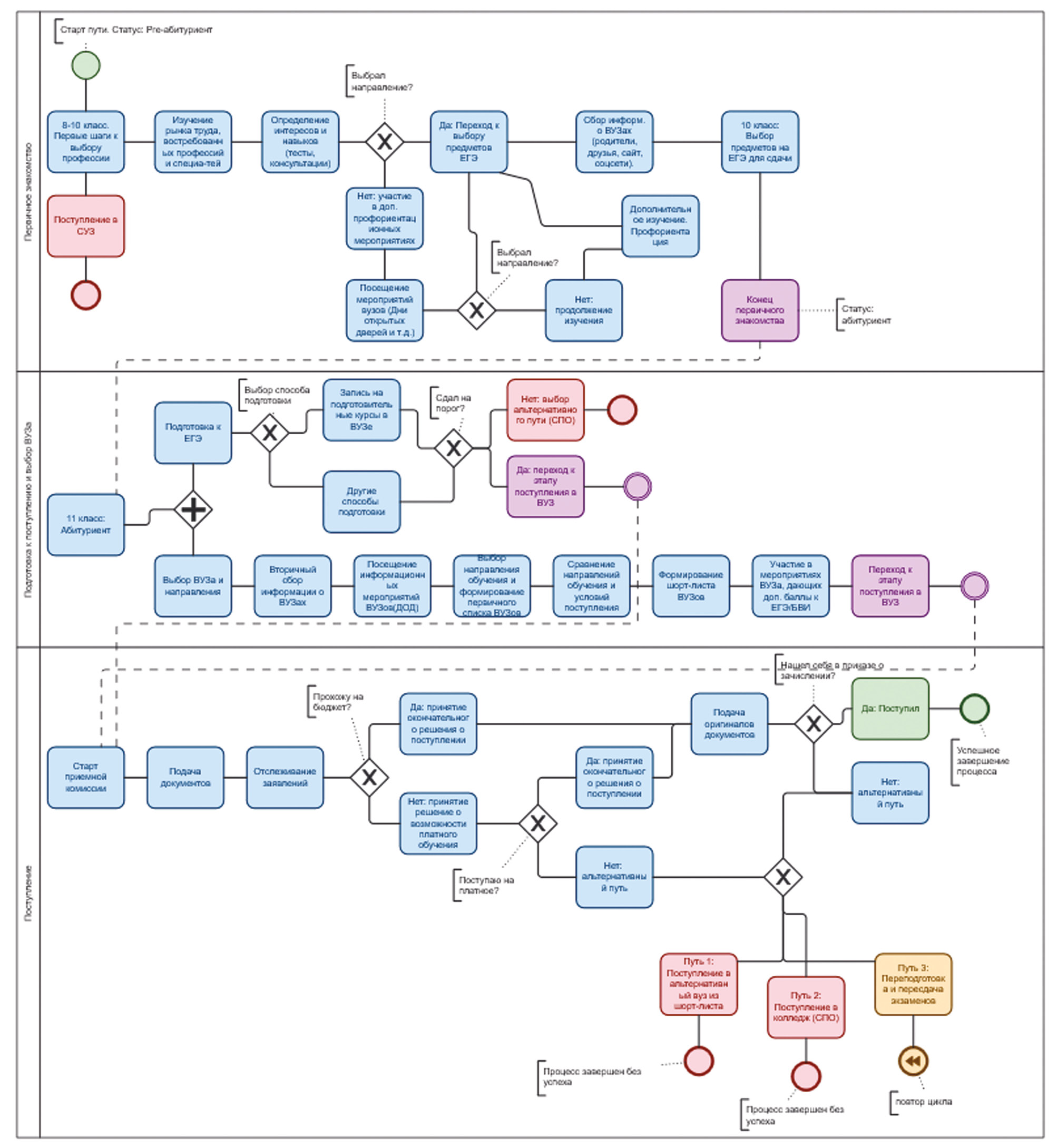
Результаты. В данной работе предлагается рассматривать модель «Путь абитуриента 2.0» как многоступенчатую систему формирования доверия, в которой университет должен сопровождать потенциального студента от первого контакта до момента поступления и за его пределами. Построенная модель «Пути абитуриента 2.0» в нотации BPMN представлена на рис. 1. Проведенный опрос показал, что при выборе вуза абитуриенты часто опираются на такие эмоциональные понятия, как «престиж направления», «бренд вуза». При этом достаточно часто называют в числе главных факторов выбора рациональные категории, однако качественный анализ поведения и взаимодействия с университетом показывает: даже рациональные критерии, по сути, служат маской для глубинных эмоциональных процессов выбора. Поведение абитуриента на поздних этапах воронки продаж часто выглядит рационально, но само вхождение в эту воронку начинается с эмпатии, узнавания и «внутреннего согласия» [5].
Рис. 1. Модель «Пути абитуриента 2.0»
Современные абитуриенты в среднем рассматривают три вуза, при этом каждый шестой сознательно выбирает только один университет. Также 64 % респондентов в первую очередь ориентировались на интересующую их образовательную программу, а уже потом выбирали между вузами. Более половины абитуриентов активно изучают соцсети и отзывы о вузах, негативный опыт общения с приемной комиссией становится причиной отказа в 28 % случаев. На этапе «сделки» абитуриенты в первую очередь используют информацию с официальных сайтов вузов.
Примечательно, что в цифровую эпоху личное взаимодействие сохраняет ключевое значение — 85 % респондентов отмечают важность человеческого фактора при принятии окончательного решения. Но при этом меняются сценарии визита абитуриентов в университет на этапе «действие» воронки маркетинга; теперь это место личного знакомства с вузом и принятия итогового решения.
Исходя из исследования, университетам следует выстраивать долгосрочную стратегию взаимодействия с абитуриентами, формируя лояльность задолго до приемной кампании. Ключевое значение имеют омниканальное присутствие с единым стилем на всех цифровых платформах, персонализация взаимодействия и быстрота ответа.
Эффективным инструментом становится создание интерактивных форматов вовлечения, позволяющих будущим студентам почувствовать себя частью вуза. Важно развивать эмоциональный маркетинг, делая акцент на живых историях студентов и выпускников, а также активно привлекать их в качестве амбассадоров бренда. При этом все решения должны основываться на постоянном анализе поведения абитуриентов и данных обратной связи.
Последующее исследование приемной кампании Самарского университета позволило выявить ключевые преимущества и зоны роста в работе с абитуриентами, а также разработать систему улучшений для различных этапов «пути абитуриента».
Выводы. Концепция «Путь абитуриента 2.0» отражает трансформацию выбора вуза в цифровую эпоху: от рациональной оценки параметров к эмоциональному вовлечению через многоканальное взаимодействие. Ключевым становится не просто информирование, а создание целостного опыта, который превращает абитуриента из наблюдателя в участника университетского сообщества еще до подачи документов.
Full Text
Обоснование. Рынок высшего образования переживает глубокие структурные изменения: сокращение числа абитуриентов, усиление конкуренции между университетами и смена поколений [1–3]. На этом фоне традиционные модели взаимодействия с поступающими утрачивают эффективность. Возрастает значимость цифровых коммуникаций и эмоциональных факторов выбора, особенно актуальных для представителей поколений Z и Alpha, что требует разработки современных стратегий сопровождения абитуриента [4].
Цель — анализ факторов привлечения абитуриентов в цифровую эпоху и разработка модели «Путь абитуриента 2.0», которая учитывает нелинейные и эмоциональные аспекты выбора вуза.
Методы. Исследование основано на системном и сравнительном анализе. В качестве эмпирической базы использованы данные опроса (n = 127), дополненные результатами внешних маркетинговых исследований. Для визуализации применялась нотация BPMN.
Результаты. В данной работе предлагается рассматривать модель «Путь абитуриента 2.0» как многоступенчатую систему формирования доверия, в которой университет должен сопровождать потенциального студента от первого контакта до момента поступления и за его пределами. Построенная модель «Пути абитуриента 2.0» в нотации BPMN представлена на рис. 1. Проведенный опрос показал, что при выборе вуза абитуриенты часто опираются на такие эмоциональные понятия, как «престиж направления», «бренд вуза». При этом достаточно часто называют в числе главных факторов выбора рациональные категории, однако качественный анализ поведения и взаимодействия с университетом показывает: даже рациональные критерии, по сути, служат маской для глубинных эмоциональных процессов выбора. Поведение абитуриента на поздних этапах воронки продаж часто выглядит рационально, но само вхождение в эту воронку начинается с эмпатии, узнавания и «внутреннего согласия» [5].
Рис. 1. Модель «Пути абитуриента 2.0»
Современные абитуриенты в среднем рассматривают три вуза, при этом каждый шестой сознательно выбирает только один университет. Также 64 % респондентов в первую очередь ориентировались на интересующую их образовательную программу, а уже потом выбирали между вузами. Более половины абитуриентов активно изучают соцсети и отзывы о вузах, негативный опыт общения с приемной комиссией становится причиной отказа в 28 % случаев. На этапе «сделки» абитуриенты в первую очередь используют информацию с официальных сайтов вузов.
Примечательно, что в цифровую эпоху личное взаимодействие сохраняет ключевое значение — 85 % респондентов отмечают важность человеческого фактора при принятии окончательного решения. Но при этом меняются сценарии визита абитуриентов в университет на этапе «действие» воронки маркетинга; теперь это место личного знакомства с вузом и принятия итогового решения.
Исходя из исследования, университетам следует выстраивать долгосрочную стратегию взаимодействия с абитуриентами, формируя лояльность задолго до приемной кампании. Ключевое значение имеют омниканальное присутствие с единым стилем на всех цифровых платформах, персонализация взаимодействия и быстрота ответа.
Эффективным инструментом становится создание интерактивных форматов вовлечения, позволяющих будущим студентам почувствовать себя частью вуза. Важно развивать эмоциональный маркетинг, делая акцент на живых историях студентов и выпускников, а также активно привлекать их в качестве амбассадоров бренда. При этом все решения должны основываться на постоянном анализе поведения абитуриентов и данных обратной связи.
Последующее исследование приемной кампании Самарского университета позволило выявить ключевые преимущества и зоны роста в работе с абитуриентами, а также разработать систему улучшений для различных этапов «пути абитуриента».
Выводы. Концепция «Путь абитуриента 2.0» отражает трансформацию выбора вуза в цифровую эпоху: от рациональной оценки параметров к эмоциональному вовлечению через многоканальное взаимодействие. Ключевым становится не просто информирование, а создание целостного опыта, который превращает абитуриента из наблюдателя в участника университетского сообщества еще до подачи документов.
About the authors
Самарский национальный исследовательский университет имени академика С.П. Королева
Author for correspondence.
Email: e.elisavetat@gmail.com
студентка, группа 7230-380302D, институт экономики и управления
Russian Federation, СамараReferences
- www.hse.ru [Электронный ресурс]. Образование в цифрах. Статистические сборники ВШЭ. Режим доступа: https://www.hse.ru/primarydata/oc Дата обращения: 24.02.2025.
- hse.ru/ [Электронный ресурс]. Качество приема в российские вузы: 2024. Режим доступа: https://www.hse.ru/ege2024/ Дата обращения: 24.02.2025.
- Константинова Л.В., Шубенкова Е.В., и др. Инновационные формы деятельности вузов по привлечению абитуриентов. Выпуск 15. Москва: ФГБОУ ВО «РЭУ им. Г. В. Плеханова», 2023. 139 с.
- Щепакин М.Б., Хандамова Э.Ф. Формирование системы рекламно-маркетингового обеспечения при разработке стратегии управления устойчивым развитием бизнеса // Экономика, предпринимательство и право. 2021. Т. 11, № 9. С. 2147–2174. doi: 10.18334/epp.11.9.113237 EDN: SVKLZQ
- Трибунская Е.В. Анализ комплексной системы привлечения абитуриентов в вузы. Управление организационно-экономическими системами // Сборник трудов научного семинара студентов и аспирантов института экономики и управления (25–30 ноября 2024 г.). Под общ. ред. Иванова Д.Ю. Самара: САМАРАМА, 2025. С. 93–97. EDN: NEXZDO
Supplementary files




